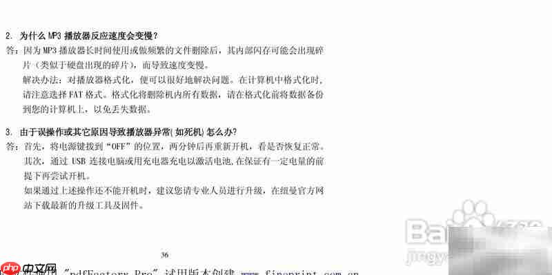
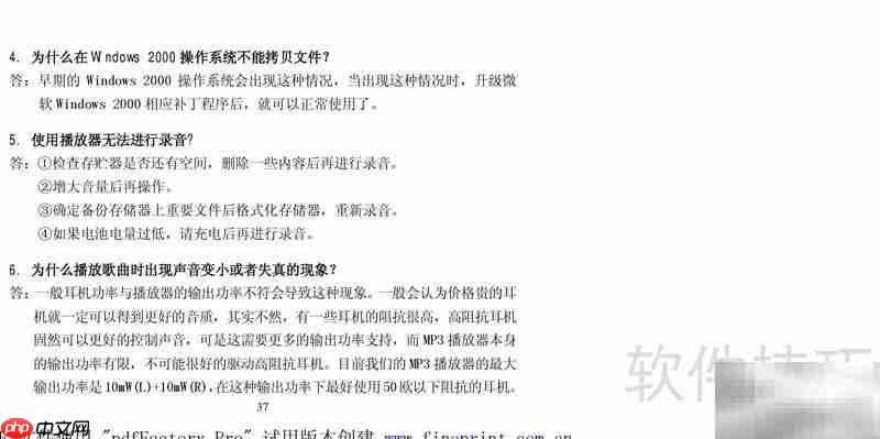
纽曼M560怎么用-纽曼M560使用指南
本文为纽曼m560 2.0版mp3播放器的用户操作指南,全面介绍设备的功能操作流程及典型故障应对方案,助力用户规范使用、高效维护该播放设备。










本文为纽曼m560 2.0版mp3播放器的用户操作指南,全面介绍设备的功能操作流程及典型故障应对方案,助力用户规范使用、高效维护该播放设备。










mc.js我的世界网页版直达入口是https://mc-js.org;平台支持WebGL自动检测、WebAssembly高效运行、离线缓存及多端交互优化,具备完整世界生成、存档管理与多人联机功能。mc...
小红书个人主页首页需主动配置才能清晰展示:一、设置3–5个精选专辑并按爆款/新系列/长青类排序;二、最多置顶5篇笔记于最顶端;三、统一制作720×960px封面并优化描述;四、设高频笔记本为默认并调整...
下载失败时应依次检查网络、更新应用至v9.0.5、清除缓存与数据、确认存储空间及权限、更换dns为8.8.8.8/114.114.114.114、最后用迅雷等工具接管下载链接。如果您尝试从八零电子书应...
可在夸克浏览器中通过五种方式更改默认搜索引擎:一、设置→通用→搜索引擎;二、个人主页→设置→搜索引擎快捷入口;三、长按搜索框临时切换;四、网页版设置中心→搜索→默认搜索引擎;五、地址栏输入前缀如b、b...
QQ邮箱支持网页版、手机APP及桌面客户端三种方式添加附件,均通过回形针图标触发文件选择;超大附件(≤3GB)需经腾讯微云中转,生成下载链接插入正文。一、电脑网页版添加附件在QQ邮箱网页端撰写邮件时,...
快手极速版网页版登录入口为https://www.kuaishou.com/,支持扫码、手机号、微信三种快捷登录方式,新用户观看5条视频后可轻量注册,15秒内完成身份确认。快手极速版网页版登录入口在哪...